![]() |
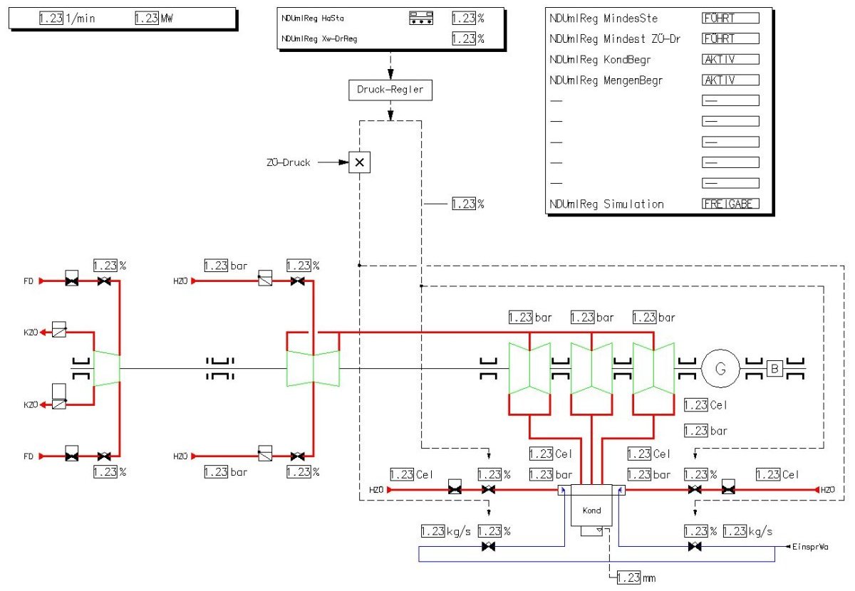
| Kraftwerk Lippendorf: Block R und S Bedienbild der NDU-Regelung Bei diesem Bild handelt es sich um eine Aufgabenstellung für die Firma SIEMENS. (Ausgeblendet sind die zugehörigen Kennzeichen) Rechner für die NDU-Regelung Block S: S0CJK03BA003 und S0CJK03BA004 In den Rechnern ist auch das komplette Programm für die NDU-Regelung hinterlegt. Siehe auch Liste der Funktionsgruppen (Bild 2). Eckhard Schmidt - Kappeln |